食安快讯

【权威】关于征求《水解乳清蛋白》行业标准(征求意见稿)意见的通知

  • 日期:2025-10-13
  • 来源:全国食品工业标准化技术委员会工业发酵分技术委员会
  • 阅读:6
  • 手机看

各有关单位:

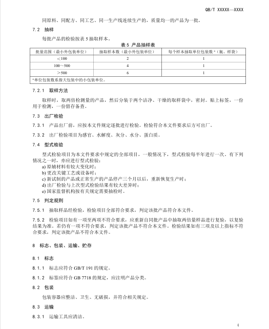
根据工业和信息化部办公厅印发的《2023年第一批行业标准制修订和外文版项目计划的通知》(工信厅科函 [2023] 18号)《水解乳清蛋白》(2023-0528T-QB)行业标准被列入制定计划项目,该标准由全国食品工业标准化技术委员会工业发酵分技术委员会归口。

工业发酵分委会组织开展标准制定工作,按照标准工作程序,已完成该行业标准的征求意见稿,现向有关行业部门、协会、生产、销售、科研、检测和用户等单位广泛征求意见。请按照附件格式填写意见反馈表,并于2025年10月30日前以邮件方式反馈至秘书处。若没有意见也请返回,未返回视为无意见。征求意见材料可登录全国食品发酵标准化中心(www.scff.org.cn)网站下载。

联系人:常迪 15011176841、刘捷 13811300593

邮    箱:TC64SC5@163.com

附件:

1.《水解乳清蛋白》行业标准(征求意见稿)

2.《水解乳清蛋白》行业标准(征求意见稿)编制说明

3. 《水解乳清蛋白》行业标准(征求意见稿)意见反馈表

全国食品工业标准化技术委员会

工业发酵分技术委员会

2025年9月30日