食安快讯

【权威】公开征求C.I.溶剂紫36等2种食品相关产品新品种的意见

  • 日期:2026-02-25
  • 来源:国家食品安全风险评估中心
  • 阅读:20
  • 手机看

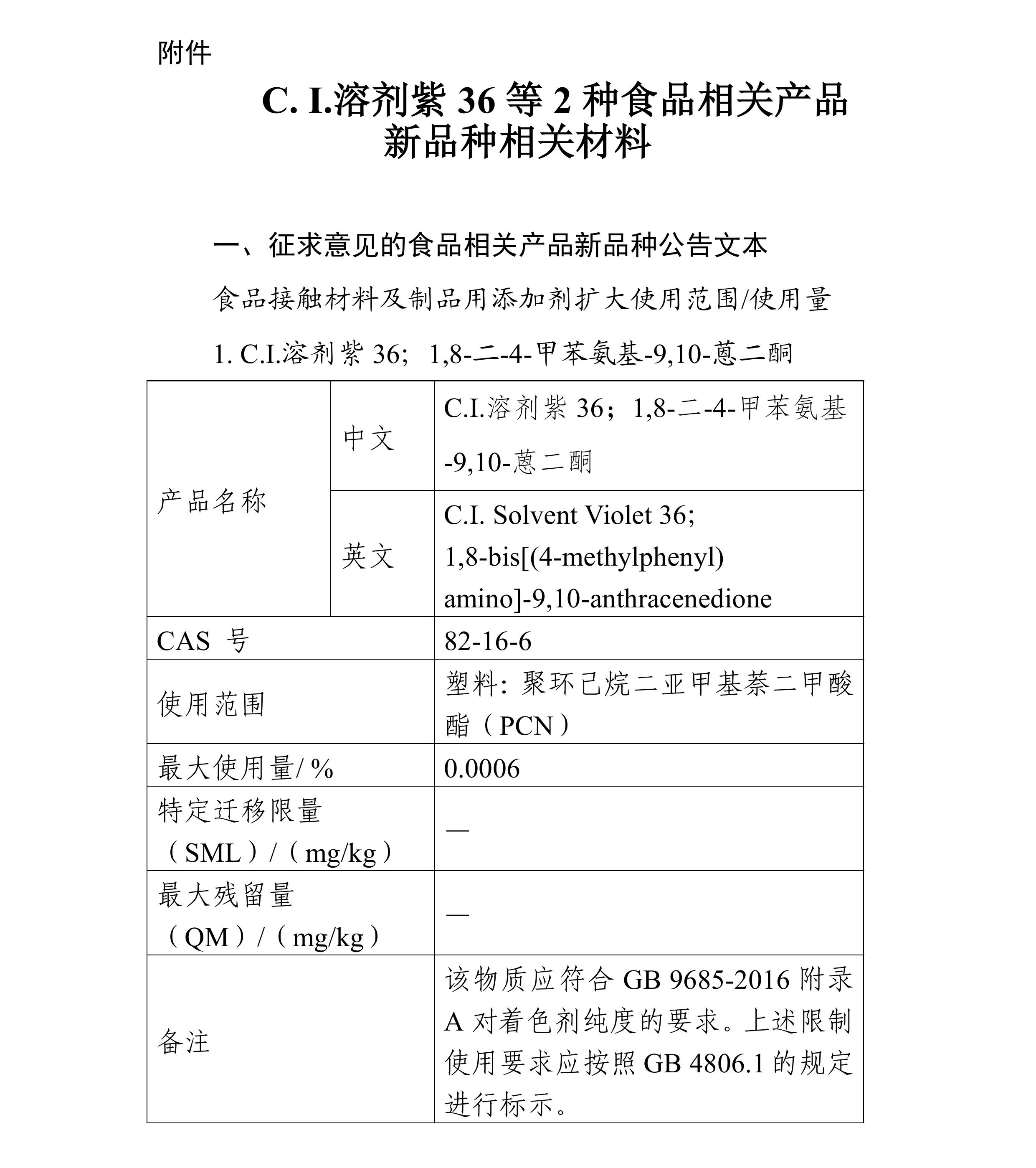
根据《食品相关产品新品种行政许可管理规定》和《食品相关产品新品种申报与受理规定》要求,C.I.溶剂紫36等2种食品相关产品新品种已通过专家评审委员会技术评审(具体情况见附件)。现公开征求意见,请于2026年3月26日前将书面意见反馈至邮箱,如在截止日期前未反馈相关意见,视为无不同意见。


邮箱:biaozhun@cfsa.net.cn

附件: C.I.溶剂紫36等2种食品相关产品新品种相关材料.pdf