食安快讯

【权威】关于印发《网络销售特殊食品安全合规指南》的通知

  • 日期:2024-02-08
  • 来源:国家市场监督管理总局
  • 阅读:515
  • 手机看
近日,国家市场监督管理总局印发《网络销售特殊食品合规指南》(以下简称《指南》)。
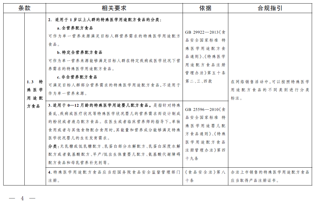
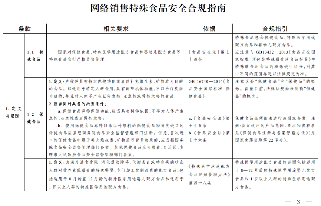
特殊食品包括保健食品、特殊医学用途配方食品和婴幼儿配方食品,关乎“一老一小”等重点人群身体健康和生命安全。近年来,网络特殊食品交易市场规模不断扩大,网络销售风险较高,行业发展亟待合规指引。
市场监管总局梳理归纳现有法律法规、部门规章、规范性文件以及食品安全国家标准中与网络销售特殊食品相关的规定要求,对重点条款进行解读,广泛征求地方市场监管部门、平台企业、特殊食品相关经营主体和专家学者意见建议后,制定了《指南》,旨在进一步规范网络食品交易第三方平台和入网食品经营者销售特殊食品行为,增强其合规意识,落实食品安全主体责任,保障网络销售特殊食品安全。
《指南》主要内容包括“定义与范围”“销售的一般要求”“网络销售的特殊要求”三个部分,遵循线上线下一致原则,对现行法律法规等规定存在适用疑惑或规定间存在竞合关系的情形作出指引性说明,对重要条款作出强调性说明,为特殊食品网络销售者提供了法律法规规定相对集中、具体适用规则更加明确的行政指导性意见。

各省、自治区、直辖市和新疆生产建设兵团市场监管局(厅、委):

为规范网络食品交易第三方平台和入网食品经营者销售特殊食品行为,提高其合规意识,落实食品安全主体责任,保障网络销售特殊食品安全,根据《中华人民共和国食品安全法》及其实施条例、《电子商务法》、《网络食品安全违法行为查处办法》等法律法规和食品安全国家标准的规定,市场监管总局组织制定了《网络销售特殊食品安全合规指南》,现印发给你们,请结合实际认真贯彻落实。

各省级市场监管部门要以《网络销售特殊食品安全合规指南》为基础,结合本地实际,进一步补充、细化地方法规和文件要求,形成本行政区域网络销售特殊食品安全合规指南,并针对监管人员、网络食品交易第三方平台和入网食品经营者等开展专题宣贯和培训,便于相关人员在实际工作中参考使用。《网络销售特殊食品安全合规指南》为业务指导文件,不作为执法依据和监管职责划分依据。