食安快讯

2026年第1号“三新食品”公告发布!中食安信代理申报的多款产品在列

  • 日期:2026-02-05
  • 来源:国家卫生健康委,国家食品安全风险评估中心
  • 阅读:93
  • 手机看


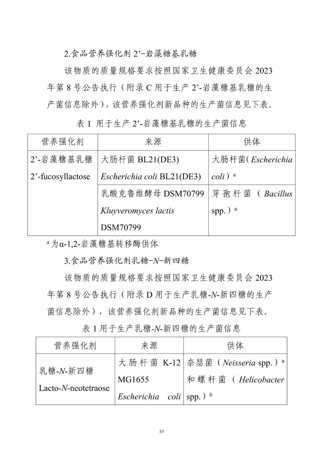
附件一:栀子油等5种新食品原料

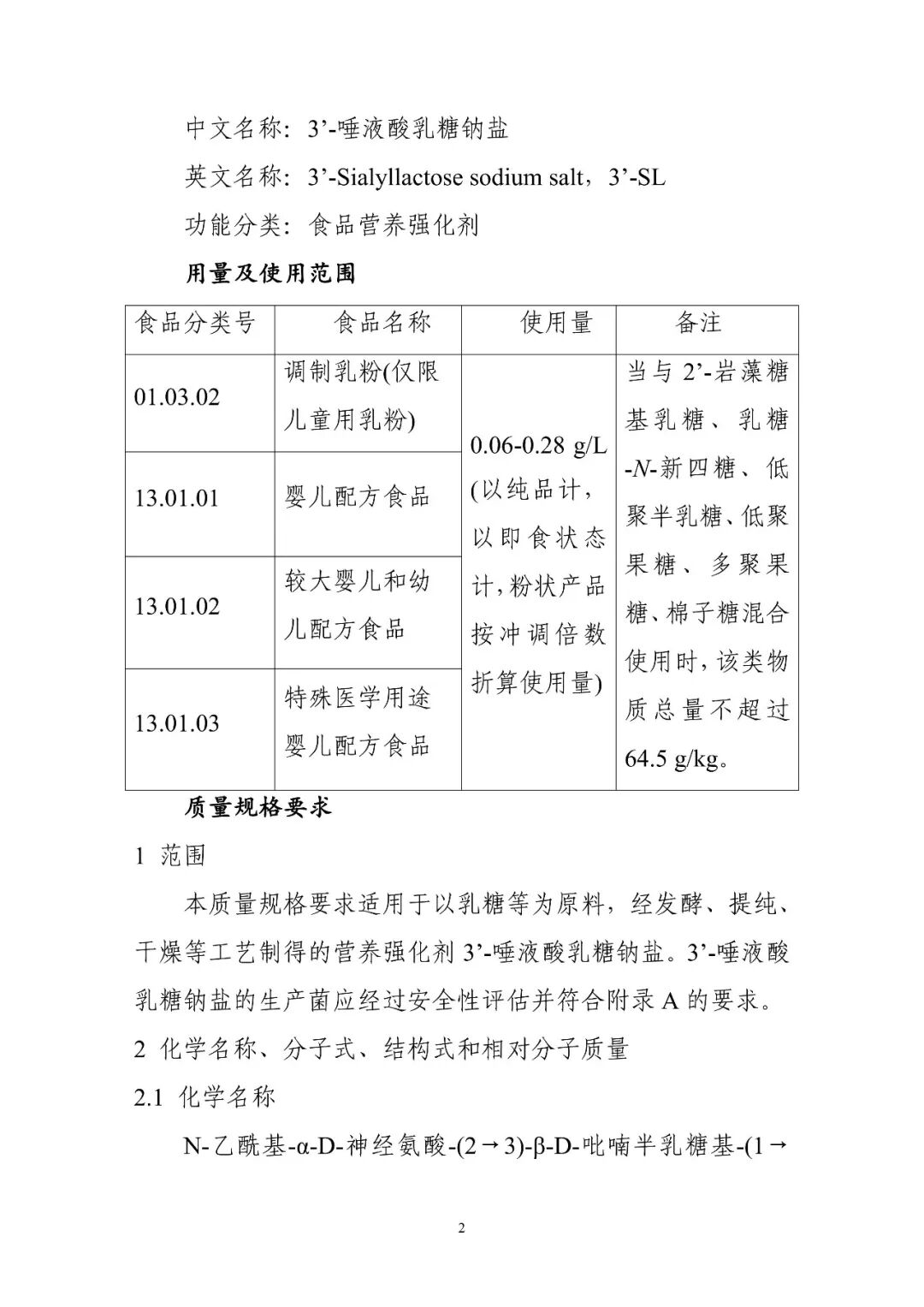
附件二:食品添加剂新品种(11种)


国家食品安全风险评估中心官网“三新食品”栏目同步发布关于栀子油等22种“三新食品”的公告(2026年第1号)配套参考检验方法

查询网址:https://www.cfsa.net.cn/sxsp/ptjcff/2026/16410.shtml