食安快讯

【权威】关于公开征求乙烯醇均聚物等2种食品相关产品新品种的意见

  • 日期:2025-11-18
  • 来源:国家食品安全风险评估中心
  • 阅读:113
  • 手机看

根据《食品相关产品新品种行政许可管理规定》和《食品相关产品新品种申报与受理规定》要求,乙烯醇均聚物等2种食品相关产品新品种已通过专家评审委员会技术评审(具体情况见附件)。现公开征求意见,请于2025年12月18日前将书面意见反馈至邮箱,如在截止日期前未反馈相关意见,视为无不同意见。

邮  箱:biaozhun@cfsa.net.cn

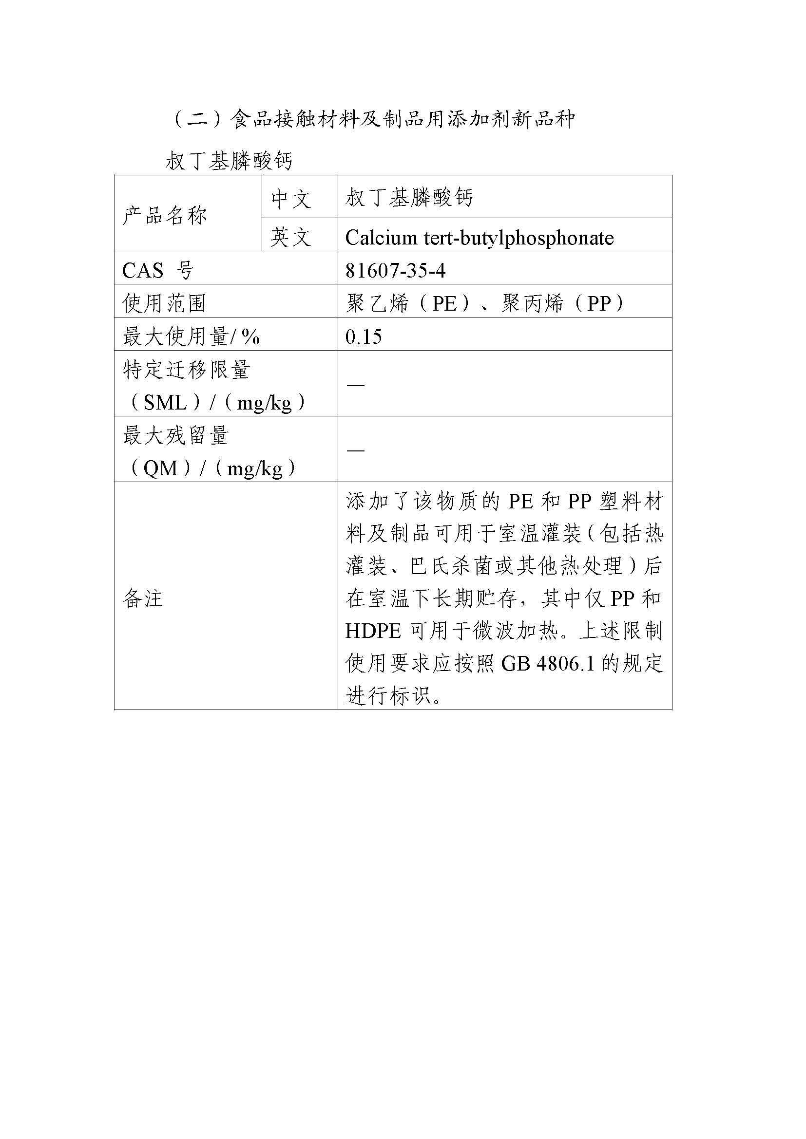
附 件:乙烯醇均聚物等2种食品相关产品新品种相关材料.pdf