食安快讯

【问答】“双无”保健食品换证时,制定保健食品感官要求指标时需注意什么?

  • 日期:2025-09-30
  • 来源:国家市场监督管理总局食品审评中心
  • 阅读:172
  • 手机看

“双无”保健食品换证时,制定保健食品感官要求指标时需注意什么?

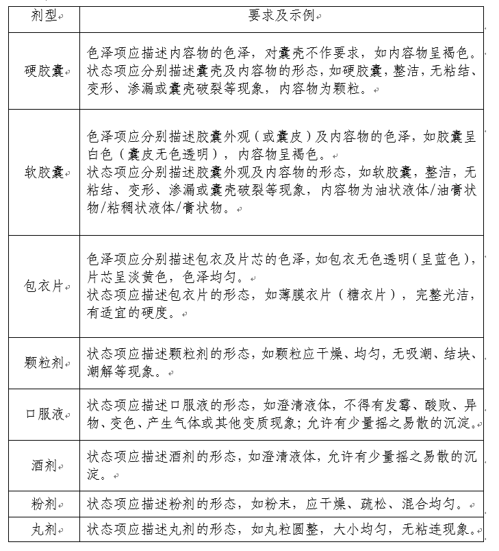
感官要求一般应包括产品的外观(色泽、状态等)和内容物的色泽、滋味、气味、状态等项目。其中色泽项应有明确描述,允许对色泽描述规定一定的范围,尽量不要跨色系。一般情况下,由浅至深描述的顺序,如棕黄色至棕褐色。复合颜色的描述则以辅色在前、主色在后,如黄棕色,即以棕色为主、黄色为辅。滋味、气味项应有明确描述。对于状态项,如产品属于药典收载剂型,可参照《中华人民共和国药典》(2025年版)描述其状态,如属于食品形态,可参照相应国家相关标准描述其状态,并应包含对杂质的描述(如无正常视力可见外来异物)。要求及示例如下: